科研成果

学院首页 > 科学研究 > 科研成果 > 正文

科研成果

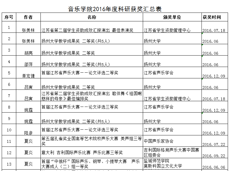
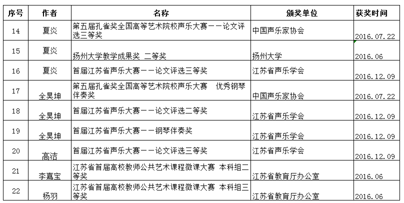
2016年度科研获奖

地址:扬州市文汇东路48号 电话:0514-87976663 邮箱:yyxy@yzu.edu.cn 邮编:225009
Copyright @ 2023 扬州大学音乐学院(公共艺术教育中心) All rights received
苏公网安备 32100302010246号

公众号二维码