招生资讯

学院首页 > 人才培养 > 研究生教育 > 招生资讯 > 正文

招生资讯

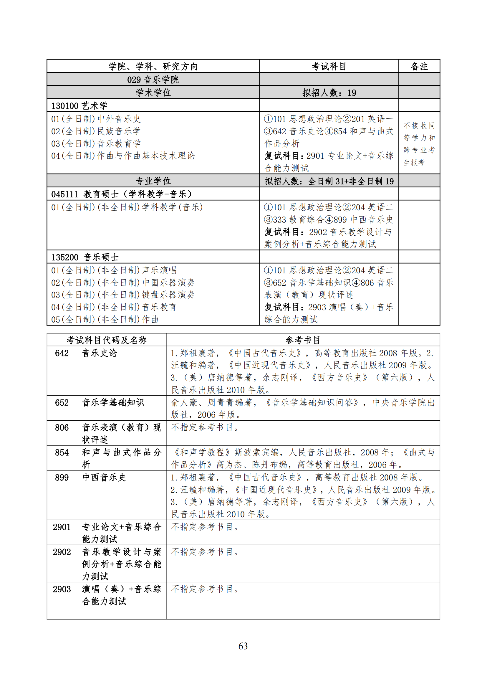
2024年度扬州大学音乐学院硕士研究生招生简章

地址:扬州市文汇东路48号 电话:0514-87976663 邮箱:yyxy@yzu.edu.cn 邮编:225009
Copyright @ 2023 扬州大学音乐学院(公共艺术教育中心) All rights received
苏公网安备 32100302010246号

公众号二维码